23411ÓÀÀû£¨ÒÔϼò³Æ¡°ÖÐÍûÈí¼þ¡±£©ÊǺ£ÄÚÁìÏȵÄCAD/CAMÈí¼þÓëЧÀÍÌṩÉÌ£¬£¬£¬£¬£¬£¬ÊǺ£ÄÚÓµÓн¹µãÊÖÒÕ×ÔÖ÷²úȨµÄ¶þάCADÈí¼þ£¨ÖÐÍûCAD£©¡¢¸ß¶ËÈýάCAD/CAMÈí¼þ£¨ÖÐÍû3D£©µÄ¹ú¼Ê»¯Èí¼þÆóÒµ£¬£¬£¬£¬£¬£¬ÓµÓÐÖйú¹ãÖÝ¡¢Î人¡¢ÉϺ£¡¢±±¾©¼°ÃÀ¹ú·ðÂÞÀï´ïÎå´óÑз¢ÖÐÐÄ£¬£¬£¬£¬£¬£¬¿ÉΪȫÇò¸÷ÐÐÒµÓû§µÄ²î±ðÓªÒµÉú³¤ÐèÇóÌṩ¸ßÐԼ۱ȵÄCAD/CAM½â¾ö¼Æ»®¡£¡£¡£¡£¡£¡£¡£Îª¸üºÃÖ§³Ö½ÌÓý×ÛºÏˢкÍÁ¢Òì´´Òµ½ÌÓý£¬£¬£¬£¬£¬£¬¶Ô½ÓÈ˲Å×÷ÓýºÍ¹¤ÒµÐèÇ󣬣¬£¬£¬£¬£¬ÖÐÍûÈí¼þÓÚ2008Ä꽨Éè½ÌÓýÊÂÒµ²¿£¬£¬£¬£¬£¬£¬ÏÖÔÚÒÑЧÀÍËÄÍòÓàËùÖÐСѧԺУÒÔ¼°3ǧÓàËùְҵԺУ¡¢±¾¿ÆÔºÐ£¡£¡£¡£¡£¡£¡£¡£´ÓÇàÉÙÄêÁ¢ÒìÍ·ÄÔ×÷Óý£¬£¬£¬£¬£¬£¬µ½ÖйúÊÖÒÕÈ˲ŴòÔ죬£¬£¬£¬£¬£¬´Ó¿Î³Ì¿ª·¢µ½Êµ¼ù»ùµØ½¨É裬£¬£¬£¬£¬£¬Ìṩȫ·½Î»ÕûÌå½â¾ö¼Æ»®£¬£¬£¬£¬£¬£¬¹¹½¨½ÌÓýЧÀÍÉú̬ϵͳ¡£¡£¡£¡£¡£¡£¡£ÖÐÍûÈí¼þ½«Æð¾¢ÏìÓ¦½ÌÓý²¿¸ßµÈ½ÌÓý˾µÄÕкô£¬£¬£¬£¬£¬£¬Æð¾¢¼ÓÈë²úѧÏàÖúÐͬÓýÈËÏîÄ¿£¬£¬£¬£¬£¬£¬ÒÔ¹¤ÒµºÍÊÖÒÕÉú³¤µÄ×îÐÂÐèÇóÍÆ¶¯¸ßУÈ˲Å×÷ÓýˢС£¡£¡£¡£¡£¡£¡£
23411ÓÀÀû£¨ÒÔϼò³Æ¡°ÖÐÍûÈí¼þ¡±£©Æð¾¢ÏìÓ¦½ÌÓý²¿µÄÕкô£¬£¬£¬£¬£¬£¬Æð¾¢¼ÓÈë2019Äê½ÌÓý²¿²úѧÏàÖúÐͬÓýÈËÏîÄ¿£¨µÚ¶þÅú£©£¬£¬£¬£¬£¬£¬ÓÐÖ¾ÓÚͬ¸ßУ¾ÙÐвúѧÏàÖúÐͬÓýÈË£¬£¬£¬£¬£¬£¬ÌṩרÏî×ʽð×ÊÖú¸ßУ¿£¿£¿£¿£¿£¿£¿ªÕ¹°üÀ¨¡°Ð¹¤¿Æ½¨ÉèÏîÄ¿¡±¡°½ÌѧÄÚÈݺͿγÌϵͳˢÐÂÏîÄ¿¡±¡°Ê¦×ÊÅàѵÏîÄ¿¡±¼°¡°Êµ¼ùÌõ¼þºÍʵ¼ù»ùµØ½¨ÉèÏîÄ¿¡±ÔÚÄÚµÄËÄÀàÏîÄ¿¡£¡£¡£¡£¡£¡£¡£Í¨¹ýУÆóÏàÖú°ìѧ¡¢½¨ÉèϵÁпγ̼°¿Î±¾¡¢×éÖ¯Î÷ϯ¿ªÕ¹ÊÖÒÕÅàѵ¡¢½¨ÉèÍŽáʵÑéÊÒ/ʵ¼ù»ùµØµÈ¶àÖÖ·½·¨£¬£¬£¬£¬£¬£¬ÎªÖйúÖÆÔì¡¢ÖйúµÞ×ö×÷Óý¸ü¶à¸ßËØÖÊÈ˲𣡣¡£¡£¡£¡£¡£
ÖÐÍûÈí¼þ2019Äê½ÌÓý²¿²úѧÏàÖúÐͬÓýÈËÏîÄ¿£¨µÚ¶þÅú£©×îÏȱ¨Ãû£¬£¬£¬£¬£¬£¬É걨ָÄÏÈçÏ£º
Ò»¡¢ ÊÂÇéÁ÷³Ì

¶þ¡¢ É걨ÏîÄ¿
£¨Ò»£©Ð¹¤¿Æ½¨ÉèÏîÄ¿
1. ½¨ÉèÄÚÈÝ
Ϊ×Ô¶¯Ó¦¶ÔÐÂÒ»ÂֿƼ¼¸ïÃüÓ빤ҵÀå¸ï£¬£¬£¬£¬£¬£¬Ö§³ÖЧÀÍÁ¢ÒìÇý¶¯Éú³¤¡¢¡°ÖйúÖÆÔì2025¡±µÈһϵÁйú¼ÒÕ½ÂÔ¡£¡£¡£¡£¡£¡£¡£2017Äê2ÔÂÒÔÀ´£¬£¬£¬£¬£¬£¬½ÌÓý²¿Æð¾¢ÍƽøÐ¹¤¿Æ½¨É裬£¬£¬£¬£¬£¬ÏȺóÐγÉÁË¡°¸´µ©¹²Ê¶¡±¡¢¡°Ìì´óÐж¯¡±ºÍ¡°±±¾©Ö¸ÄÏ¡±£¬£¬£¬£¬£¬£¬²¢Ðû²¼ÁË¡¶¹ØÓÚ¿ªÕ¹Ð¹¤¿ÆÑо¿Óëʵ¼ùµÄ֪ͨ¡·¡¢¡¶¹ØÓÚÍÆ½øÐ¹¤¿ÆÑо¿Óëʵ¼ùÏîÄ¿µÄ֪ͨ¡·£¬£¬£¬£¬£¬£¬È«Á¦Ì½Ë÷ÐγÉÁìÅÜÈ«Çò¹¤³Ì½ÌÓýµÄÖйúģʽ¡¢ÖйúÂÄÀú£¬£¬£¬£¬£¬£¬ÖúÁ¦¸ßµÈ½ÌÓýÇ¿¹ú½¨Éè¡£¡£¡£¡£¡£¡£¡£
й¤¿Æ½¨ÉèÏîÄ¿ÃæÏòÌìϸßУ»£»£»£»£»£»£»£»úеÉè¼ÆÖÆÔì¼°Æä×Ô¶¯»¯×¨Òµ¡¢ÖÇÄÜÖÆ×÷רҵ¡¢ÖÇÄÜÖÆÔ칤³Ìרҵ£¬£¬£¬£¬£¬£¬ÖÐÍûÈí¼þÌṩ¾·ÑºÍ×ÊÔ´Ö§³Ö¸ßУй¤¿ÆÑо¿Óëʵ¼ù£¬£¬£¬£¬£¬£¬Æ¾Ö¤¹¤ÒµºÍÊÖÒÕ×îÐÂÉú³¤µÄÈ˲ÅÐèÇ󣬣¬£¬£¬£¬£¬Í¨¹ýУÆóÏàÖú°ìѧ¡¢ÏàÖúÓýÈË¡¢ÏàÖú¾ÍÒµ¡¢ÏàÖúÉú³¤£¬£¬£¬£¬£¬£¬ÉîÈ뿪չ¶àÑù»¯Ì½Ë÷ʵ¼ù£¬£¬£¬£¬£¬£¬ÐγɿÉÍÆ¹ãµÄй¤¿Æ½¨ÉèË¢ÐÂЧ¹û¡£¡£¡£¡£¡£¡£¡£ÅäºÏ×÷Óýʵ¼ùÄÜÁ¦Ç¿¡¢Á¢ÒìÄÜÁ¦Ç¿¡¢¾ß±¸¹ú¼Ê¾ºÕùÁ¦µÄ¸ßËØÖʸ´ºÏÐÍй¤¿ÆÈ˲𣡣¡£¡£¡£¡£¡£
2. É걨Ìõ¼þ
£¨1£© ´ËÏîÄ¿ÃæÏò¸ßУ£¬£¬£¬£¬£¬£¬Í¨¹ýУ¼¶²ãÃæÌá³öÉêÇë¡£¡£¡£¡£¡£¡£¡£
£¨2£© Õë¶Ô»úеÉè¼ÆÖÆÔì¼°Æä×Ô¶¯»¯×¨Òµ¡¢ÖÇÄÜÖÆ×÷רҵ¡¢ÖÇÄÜÖÆÔ칤³ÌרҵµÈÓëÅÌËã»úͼÐÎѧ¡¢Í¼ÐÎͼÏñ´¦Öóͷ£¡¢È˹¤ÖÇÄÜͼÐÎѧ¼°ÐéÄâÏÖʵÊÖÒÕÓйصÄй¤¿ÆÑо¿Óëʵ¼ù¡£¡£¡£¡£¡£¡£¡£
3. ½¨ÉèÒªÇó
£¨1£© ¿ªÕ¹»ùÓÚWebµÄCADͼÐαȵÐÊÖÒÕ£¨AIÆ«Ïò£©µÄ̽Ë÷Ñо¿¼°Êµ¼ù¡£¡£¡£¡£¡£¡£¡£
£¨2£© ¿ªÕ¹»ùÓÚ3D One PlusµÄ¿É±à³ÌÊÖÒÕµÄAI·ÂÕæÌ½Ë÷Ñо¿¡£¡£¡£¡£¡£¡£¡£
£¨3£© ¿ªÕ¹¹ØÓÚÐéÄâ·ÂÕæ£¨Unity3D/UE4£©¡¢VR¡¢AR¡¢MRÊÖÒÕÔÚ½ÌѧÖÐÓ¦ÓõÄ̽Ë÷Ñо¿¡£¡£¡£¡£¡£¡£¡£
£¨4£© ¿ªÕ¹¶þ¡¢ÈýάͼÐÎѧ¿ª·¢ÊÖÒÕµÄÏàÖúÓýÈËÏîÄ¿¡£¡£¡£¡£¡£¡£¡£
4. Ö§³Ö²½·¥
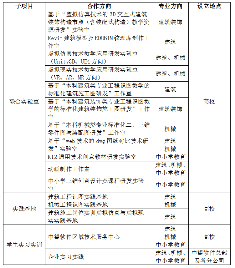
£¨1£© 2019ÄêµÚ¶þÅú½ÌÓý²¿²úѧÏàÖúÐͬÓýÈËÏîÄ¿£¬£¬£¬£¬£¬£¬ÖÐÍûÈí¼þ¹²Ö§³Ö3Ïîй¤¿Æ½¨ÉèÏîÄ¿¡£¡£¡£¡£¡£¡£¡£
£¨2£© Ìṩ3ÍòÔª/ÏîµÄÖ±½Ó×ÊÖú¾·Ñ¡£¡£¡£¡£¡£¡£¡£
£¨3£© ÔÚÏîÄ¿¿ªÕ¹ÖÜÆÚÄÚÌṩ¼ÛÖµ5ÍòÔª/ÏîµÄÖÐÍûÏà¹ØÈí¼þ²úÆ·¹©ÏàÖú°ìѧ¡¢ÏàÖúÓýÈ˼°¿ªÕ¹¶àÑù»¯Ì½Ë÷ʵ¼ùʹÓᣡ£¡£¡£¡£¡£¡£
£¨4£© ÖÐÍûÈí¼þ½«ÎªÁ¢ÏîÏîÄ¿½¨ÉèרÃÅÏîÄ¿¶Ô½ÓÍŶӣ¬£¬£¬£¬£¬£¬ÏêϸÈÏÕæÏîÄ¿½¨ÉèÀú³ÌÖеÄʦ×ÊÅàѵÓëÊÖÒÕÖ§³ÖµÈЧÀÍ¡£¡£¡£¡£¡£¡£¡£
£¨5£© ÖÐÍûÈí¼þ½«×ÔÖ÷×éÖ¯ÏîÄ¿ÏàÖúʱ´úµÄ½×¶ÎÐÔ¼ì²é£¬£¬£¬£¬£¬£¬¼°ÏîÄ¿ÏàÖú¿¢ÊºóµÄÑéÊÕÓë½»Á÷£¬£¬£¬£¬£¬£¬ÐγɿÉÍÆ¹ãµÄй¤¿Æ½¨ÉèË¢ÐÂЧ¹û¡£¡£¡£¡£¡£¡£¡£
£¨¶þ£© ½ÌѧÄÚÈݺͿγÌϵͳˢÐÂÏîÄ¿
1. ½¨ÉèÄÚÈÝ
½ÌѧÄÚÈݺͿγÌϵͳˢÐÂÏîÄ¿ÃæÏòÌìϸßУÍÁľÀà¡¢ÐÞ½¨ÀࡢˮÀûÀà¡¢»úеÀà¡¢»¯¹¤ÓëÖÆÒ©Àà¡¢º½¿Õº½ÌìÀà¡¢ÎäÆ÷Àà¡¢¹¤Òµ¹¤³ÌÀà¡¢µç×ÓÐÅÏ¢Àà¡¢Éè¼ÆÑ§Àà¡¢½ÌÓýѧÀàµÈÏà¹Ø×¨ÒµºÍÎ÷ϯ£¬£¬£¬£¬£¬£¬ÓÉÆóÒµÌṩ¾·Ñ¡¢Ê¦×Ê¡¢ÊÖÒÕ¡¢Æ½Ì¨µÈ·½ÃæµÄÖ§³Ö£¬£¬£¬£¬£¬£¬½«¹¤ÒµºÍÊÖÒÕµÄ×îÐÂÉú³¤¡¢ÐÐÒµ¶ÔÈ˲Å×÷ÓýµÄ×îÐÂÒªÇóÒýÈë½ÌѧÀú³Ì£¬£¬£¬£¬£¬£¬Í¨¹ý¿Î³Ì¡¢ÏµÁпγ̼°¿Î±¾µÄ½¨É裬£¬£¬£¬£¬£¬Íƶ¯¸ßУ¸üнÌѧÄÚÈÝ¡¢ÍêÉÆ¿Î³Ìϵͳ£¬£¬£¬£¬£¬£¬½¨³ÉÄܹ»Öª×ãÐÐÒµÉú³¤ÐèÒª£¬£¬£¬£¬£¬£¬¿É¹²ÏíµÄ¿Î³Ì¡¢¿Î±¾×ÊÔ´²¢ÍƹãÓ¦Óᣡ£¡£¡£¡£¡£¡£
2. É걨Ìõ¼þ
£¨1£© ´ËÏîÄ¿ÃæÏò¸ßУÓйØ×¨ÒµºÍÎ÷ϯ¡£¡£¡£¡£¡£¡£¡£
£¨2£© ѧ¿ÆÃÅÀ༰רҵҪÇó
ÍÁľÀࣺÍÁľ½³³Ì¡¢¸øÅÅË®¿ÆÑ§Ó빤³Ì¡¢õè¾¶ÇÅÁºÓë¶ÉºÓ¹¤³Ì
ÐÞ½¨ÀࣺÐÞ½¨Ñ§¡¢³ÇÏçÍýÏë¡¢¾°ÎïÔ°ÁÖ
Ë®ÀûÀࣺˮÀûË®µç¹¤³Ì
»úеÀࣺ»úе¹¤³Ì¡¢»úеÉè¼ÆÖÆÔì¼°Æä×Ô¶¯»¯¡¢¹¤ÒµÉè¼Æ¡¢³µÁ¾¹¤³Ì
»¯¹¤ÓëÖÆÒ©Àࣺ»¯Ñ§¹¤³ÌÓ빤ÒÕ
º½¿Õº½ÌìÀࣺº½¿Õº½Ì칤³Ì¡¢º½ÐÐÆ÷Éè¼ÆÓ빤³Ì¡¢º½ÐÐÆ÷ÖÆÔìÓ빤³Ì
ÎäÆ÷ÀࣺÎäÆ÷ϵͳÓ빤³Ì¡¢ÎäÆ÷·¢É乤³Ì¡¢×°¼×³µÁ¾¹¤³Ì
¹¤Òµ¹¤³ÌÀࣺ¹¤Òµ¹¤³Ì
µç×ÓÐÅÏ¢Àࣺµç´Å³¡ÓëÎÞÏßÊÖÒÕ
Éè¼ÆÑ§Àࣺ²úÆ·Éè¼Æ
½ÌÓýѧÀࣺ½ÌÓýѧ¡¢½ÌÓýÊÖÒÕѧ¡¢Ð¡Ñ§½ÌÓý
£¨3£© רҵ°ìѧÀúÊ·²»ÉÙÓÚ1Äê¡£¡£¡£¡£¡£¡£¡£
3. ½¨ÉèÒªÇó
Ö÷ÒªÎ§ÈÆÒÔÖÐÍûCAD½ÌÓý°æ¡¢ÖÐÍûÐÞ½¨CAD½ÌÓý°æ¡¢CADbro½ÌÓý°æ¡¢ÖÐÍû3D½ÌÓý°æ¡¢ÖÐÍû»úеCAD½ÌÓý°æ¡¢ÖÐÍûµç´Å·ÂÕæÈí¼þ¡¢ÖÐÍû¾°Ô°¡¢ÖÐÍûÁúÌÚ³åѹģ¡¢ÁúÌÚËܽºÄ£¾ß¡¢ÖÐÍûµØÌúÏß·Éè¼Æ¡¢3D One¡¢3D One Plus¡¢3D One Cut¡¢ÖÐÍûÐÞ½¨¹¤³ÌʶͼÄÜÁ¦ÊµÑµÆÀ¼ÛÈí¼þ¡¢ÖÐÍû3D EDUBIMʶͼ½ÌѧÈí¼þ¡¢ÖÐÍû»úе¹¤³ÌʶͼÄÜÁ¦ÊµÑµÆÀ¼ÛÈí¼þΪ»ù´¡µÄ¿Î³Ì½¨Éè¼°¿Î±¾¿ª·¢£¬£¬£¬£¬£¬£¬½ø¶øÍ걾ǮÏîÄ¿µÄÕûÌåʵÑé¡£¡£¡£¡£¡£¡£¡£
É걨ÈË¿ÉÔÚÒÔÉÏÑо¿¿ÎÌâÖÐÑ¡ÔñÓë×Ô¼ºÑо¿Æ«Ïò¿¿½üµÄ¿ÎÌâ¾ÙÐÐÉ걨¡£¡£¡£¡£¡£¡£¡£
4. Ö§³Ö²½·¥
£¨1£© 2019ÄêµÚ¶þÅú½ÌÓý²¿²úѧÏàÖúÐͬÓýÈËÏîÄ¿£¬£¬£¬£¬£¬£¬ÖÐÍûÈí¼þ¹²Ö§³Ö3Ïî½ÌѧÄÚÈݺͿγÌϵͳˢÐÂÏîÄ¿¡£¡£¡£¡£¡£¡£¡£
£¨2£© Ìṩ3ÍòÔª/ÏîµÄÖ±½Ó×ÊÖú¾·Ñ¡£¡£¡£¡£¡£¡£¡£
£¨3£© ÔÚÏîÄ¿¿ªÕ¹ÖÜÆÚÄÚÌṩ¼ÛÖµ5ÍòÔª/ÏîµÄÖÐÍûÏà¹ØÈí¼þ²úÆ·¹©¿Î³Ì¿ª·¢¼°¿Î±¾½¨ÉèʹÓᣡ£¡£¡£¡£¡£¡£
£¨4£© ÖÐÍûÈí¼þ½«ÎªÁ¢ÏîÏîÄ¿½¨ÉèרÃÅÏîÄ¿¶Ô½ÓÍŶӣ¬£¬£¬£¬£¬£¬ÏêϸÈÏÕæÏîÄ¿½¨ÉèÀú³ÌÖеÄʦ×ÊÅàѵ¡¢ÊÖÒÕÖ§³ÖµÈЧÀÍ¡£¡£¡£¡£¡£¡£¡£
£¨5£© ÖÐÍûÈí¼þ½«×ÔÖ÷×éÖ¯ÏîÄ¿ÏàÖúʱ´úµÄ½×¶ÎÐÔ¼ì²é£¬£¬£¬£¬£¬£¬¼°ÏîÄ¿ÏàÖú¿¢ÊºóµÄÑéÊÕÓë½»Á÷£¬£¬£¬£¬£¬£¬²¢½¨³ÉÄܹ»Öª×ãÐÐÒµÉú³¤ÐèÒª£¬£¬£¬£¬£¬£¬¿É¹²ÏíµÄ¿Î³Ì¡¢¿Î±¾×ÊÔ´²¢ÍƹãÓ¦Óᣡ£¡£¡£¡£¡£¡£
£¨Èý£© ʦ×ÊÅàѵÏîÄ¿
1. ½¨ÉèÄÚÈÝ
ʦ×ÊÅàѵÏîÄ¿ÃæÏòÌìϸßУÍÁľÀà¡¢ÐÞ½¨ÀࡢˮÀûÀà¡¢»úеÀà¡¢¹¤Òµ¹¤³ÌÀà¡¢½ÌÓýѧÀàµÈÏà¹Ø×¨ÒµµÄÇàÄêÎ÷ϯ£¬£¬£¬£¬£¬£¬ÓÉÆóÒµ×éÖ¯Î÷ϯ¿ªÕ¹ÊÖÒÕÅàѵ¡¢ÂÄÀú·ÖÏí¡¢ÏîÄ¿Ñо¿µÈÊÂÇ飬£¬£¬£¬£¬£¬ÌáÉýÎ÷ϯµÄ¹¤³Ìʵ¼ùÄÜÁ¦ºÍ½Ìѧˮƽ¡£¡£¡£¡£¡£¡£¡£
2. É걨Ìõ¼þ
£¨1£© ÏîÄ¿É걨ÈËӦΪÖ÷¹Ü½ÌѧºÍÎ÷ϯÉú³¤µÄÈÏÕæÈË¡£¡£¡£¡£¡£¡£¡£
£¨2£© ÏîÄ¿É걨ÓйØÔºÏµ×¨ÒµÏÞÖÆÒªÇó
ÍÁľÀࣺÍÁľ½³³Ì¡¢õè¾¶ÇÅÁºÓë¶ÉºÓ¹¤³Ì
ÐÞ½¨ÀࣺÐÞ½¨Ñ§
Ë®ÀûÀࣺˮÀûË®µç¹¤³Ì
»úеÀࣺ»úе¹¤³Ì¡¢»úеÉè¼ÆÖÆÔì¼°Æä×Ô¶¯»¯¡¢¹¤ÒµÉè¼Æ
¹¤Òµ¹¤³ÌÀࣺ¹¤Òµ¹¤³Ì
½ÌÓýѧÀࣺ½ÌÓýѧ¡¢½ÌÓýÊÖÒÕѧ¡¢Ð¡Ñ§½ÌÓý
£¨3£© ÏîÄ¿É걨ÈËËùÔÚԺϵÄܹ»ÌṩÅàѵ԰µØ£¬£¬£¬£¬£¬£¬Ô°µØÃæ»ýÒÔÄܹ»Öª×ã²ÎÅàÖ°Ô±ÊýĿΪ׼£¬£¬£¬£¬£¬£¬Ô°µØÄÚÐè¾ß±¸Óë²ÎÅàÖ°Ô±ÊýĿƥÅäµÄµçÄÔ£¬£¬£¬£¬£¬£¬µçÄÔÉèÖÃÐëÄÜÔËÐÐËùÅàѵµÄÈí¼þ¡£¡£¡£¡£¡£¡£¡£
3. ½¨ÉèÒªÇó
£¨1£© ÖÐÍû3D EDUBIMʶͼ½ÌѧÈí¼þÅàѵ¼°Èë¿ÎÓ¦ÓÃʦ×ÊÄÜÁ¦ÌáÉý
£¨2£© 3DͼÐÎÏÔÊ¾ÎÆÀí¿â½¨ÉèÏîÄ¿Ñо¿
£¨3£© ÖÐÍûÐÞ½¨¹¤³ÌʶͼÄÜÁ¦ÊµÑµÆÀ¼ÛÈí¼þÅàѵ¼°Èë¿ÎÓ¦ÓÃʦ×ÊÄÜÁ¦ÌáÉý
£¨4£© CADbro½ÌÓý°æÈí¼þ¿Î±¾Ó¦ÓÃ×êÑÐ
£¨5£© ÖÐÍû»úе¹¤³ÌʶͼÄÜÁ¦ÊµÑµÆÀ¼ÛÈí¼þ×ÊÔ´¿ª·¢£¨±¾¿ÆÓ¦ÓÃÆ«Ïò£©Ê¦×ÊÄÜÁ¦ÌáÉý
£¨6£© »ùÓÚwebµÄdwgͼֽ±ÈÕÕÊÖÒÕÏîÄ¿Ñо¿
£¨7£© »ùÓÚUnity3D¡¢UE4¡¢VR¡¢AR¡¢MRÊÖÒÕÔÚʵÑé½ÌѧÖеÄÓ¦ÓþÙÐÐ×êÑм°ÏîÄ¿Ñо¿
£¨8£© ÓëK12½ÌÓýÏà¹ØµÄÊÖÒÕѧ¿Æ×ÛºÏʵ¼ù¡¢´´¿Í¡¢STEAM½ÌÓý¡¢CDIOµÈÒ»Ï߿γÌʵ¼ùÂÄÀú¡¢½ÌѧÉè¼ÆÑÝÁ·¡¢ÐÂÊÖÒÕËØÑøÑµÁ·µÄÅàѵ¡¢ÂÄÀú·ÖÏí¼°×êÑÐÔ˶¯£¨ÃæÏòʦ·¶ÀàԺУÇàÄêÎ÷ϯ£©
£¨9£© ÆäËûÖÐÍûÐÞ½¨Àà¡¢»úеÀàCAD/CAM²úÆ·Èí¼þÅàѵ¼°Èë¿ÎÓ¦ÓÃ×êÑС£¡£¡£¡£¡£¡£¡£
4. Ö§³Ö²½·¥
£¨1£© 2019ÄêµÚ¶þÅú½ÌÓý²¿²úѧÏàÖúÐͬÓýÈËÏîÄ¿£¬£¬£¬£¬£¬£¬ÖÐÍûÈí¼þ¹²Ö§³Ö15Ïîʦ×ÊÅàѵÏîÄ¿¡£¡£¡£¡£¡£¡£¡£
£¨2£© Ìṩ1ÍòÔª/ÏîµÄÖ±½Ó×ÊÖú¾·Ñ
£¨3£© ÔÚÏîÄ¿¿ªÕ¹ÖÜÆÚÄÚÌṩ¼ÛÖµ1ÍòÔª/ÏîµÄÖÐÍûÏà¹ØÈí¼þ²úÆ·¹©¿ªÕ¹ÊÖÒÕÅàѵ¡¢ÂÄÀú·ÖÏí¼°ÏîÄ¿Ñо¿Ê¹Óᣡ£¡£¡£¡£¡£¡£
£¨4£© ÖÐÍûÈí¼þ½«ÎªÁ¢ÏîÏîÄ¿½¨ÉèרÃÅÏîÄ¿¶Ô½ÓÍŶӣ¬£¬£¬£¬£¬£¬ÏêϸÈÏÕæÏîÄ¿½¨ÉèÀú³ÌÖеÄʦ×ÊÅàѵ¡¢ÊÖÒÕÖ§³ÖµÈЧÀÍ¡£¡£¡£¡£¡£¡£¡£
£¨5£© ÖÐÍûÈí¼þ½«×ÔÖ÷×éÖ¯ÏîÄ¿ÏàÖúʱ´úµÄÅàѵ½»Á÷Ô˶¯£¬£¬£¬£¬£¬£¬ÅàѵËùÔÚÉèÔÚÏîÄ¿É걨ÈËËùÔÚѧУ»£»£»£»£»£»£»£»òÖÐÍûÈí¼þ×ܲ¿¼°¸÷·Ö¹«Ë¾¡£¡£¡£¡£¡£¡£¡£
£¨ËÄ£©Êµ¼ùÌõ¼þºÍʵ¼ù»ùµØ½¨ÉèÏîÄ¿
1. ½¨ÉèÄÚÈÝ
ʵ¼ùÌõ¼þºÍʵ¼ù»ùµØ½¨ÉèÏîÄ¿ÃæÏòÌìϸßУÍÁľÀà¡¢ÐÞ½¨ÀࡢˮÀûÀà¡¢»úеÀà¡¢»¯¹¤ÓëÖÆÒ©Àà¡¢º½¿Õº½ÌìÀà¡¢ÎäÆ÷Àà¡¢¹¤Òµ¹¤³ÌÀà¡¢Éè¼ÆÑ§Àà¡¢½ÌÓýѧÀàµÈÓйØÔºÏµ£¬£¬£¬£¬£¬£¬ÓÉÆóÒµÌṩÈí¼þ×°±¸£¬£¬£¬£¬£¬£¬ÔÚ¸ßУ½¨ÉèÍŽáʵÑéÊÒ¡¢Êµ¼ù»ùµØµÈ£¬£¬£¬£¬£¬£¬²¢¿ª·¢ÓйصÄʵÑé½Ìѧ×ÊÔ´£¬£¬£¬£¬£¬£¬ÌáÉýʵ¼ù½Ìѧˮƽ¡£¡£¡£¡£¡£¡£¡£ÓÉÆóҵƾ֤×ÔÉíÌõ¼þºÍÐèÒª£¬£¬£¬£¬£¬£¬ÌṩѧÉúʵϰʵѵ¸Ú루°üÀ¨Ê±¼ä¡¢ÏÞÆÚ¡¢ËùÔÚ¡¢ÊýÄ¿¡¢¸Úλ¡¢´ýÓöµÈ£©£¬£¬£¬£¬£¬£¬¸ßУºÍÆóÒµÅäºÏÖÆ¶©ÓйØÖÎÀíÖÆ¶È£¬£¬£¬£¬£¬£¬ÅäºÏÔöǿѧÉúʵϰʵѵÀú³ÌÖÎÀí£¬£¬£¬£¬£¬£¬Ò»Ö±Ìá¸ßʵϰʵѵЧ¹ûºÍÖÊÁ¿¡£¡£¡£¡£¡£¡£¡£
2. É걨Ìõ¼þ
£¨1£© ´ËÏîÄ¿ÃæÏò¸ßУÓйØÔºÏµ¡£¡£¡£¡£¡£¡£¡£ÏîÄ¿É걨ÈËӦΪѧԺÖ÷¹ÜʵѵÌõ¼þ½¨ÉèºÍѧÉúʵϰ¾ÍÒµµÄÈÏÕæÈË¡£¡£¡£¡£¡£¡£¡£
£¨2£© ÏîÄ¿É걨ÓйØÔºÏµ×¨ÒµÏÞÖÆÒªÇó
ÍÁľÀࣺÍÁľ½³³Ì¡¢¸øÅÅË®¿ÆÑ§Ó빤³Ì¡¢õè¾¶ÇÅÁºÓë¶ÉºÓ¹¤³Ì
ÐÞ½¨ÀࣺÐÞ½¨Ñ§¡¢³ÇÏçÍýÏë
Ë®ÀûÀࣺˮÀûË®µç¹¤³Ì
»úеÀࣺ»úе¹¤³Ì¡¢»úеÉè¼ÆÖÆÔì¼°Æä×Ô¶¯»¯¡¢¹¤ÒµÉè¼Æ¡¢³µÁ¾¹¤³Ì
»¯¹¤ÓëÖÆÒ©Àࣺ»¯Ñ§¹¤³ÌÓ빤ÒÕ
º½¿Õº½ÌìÀࣺº½¿Õº½Ì칤³Ì¡¢º½ÐÐÆ÷Éè¼ÆÓ빤³Ì¡¢º½ÐÐÆ÷ÖÆÔìÓ빤³Ì
ÎäÆ÷ÀࣺÎäÆ÷ϵͳÓ빤³Ì¡¢ÎäÆ÷·¢É乤³Ì¡¢×°¼×³µÁ¾¹¤³Ì
¹¤Òµ¹¤³ÌÀࣺ¹¤Òµ¹¤³Ì
Éè¼ÆÑ§Àࣺ²úÆ·Éè¼Æ
½ÌÓýѧÀࣺ½ÌÓýѧ¡¢½ÌÓýÊÖÒÕѧ¡¢Ð¡Ñ§½ÌÓý
£¨3£© ѧУÐëÌṩ֪×ãÍŽáʵÑéÊÒ½¨É衢ʵ¼ù»ùµØ½¨ÉèÓÃÔ°µØ¼°Ó²¼þ×°±¸¡£¡£¡£¡£¡£¡£¡£
£¨4£© ѧУÐë°²ÅÅרÈËÓëÆóÒµÅäºÏÖÆ¶©ÓëѧÉúʵϰʵѵÓйصÄÖÎÀíÖÆ¶È¡£¡£¡£¡£¡£¡£¡£
3. ½¨ÉèÒªÇó

4. Ö§³Ö²½·¥
£¨1£© 2019ÄêµÚ¶þÅú½ÌÓý²¿²úѧÏàÖúÐͬÓýÈËÏîÄ¿£¬£¬£¬£¬£¬£¬ÖÐÍûÈí¼þ¹²Ö§³Ö20Ïîʵ¼ùÌõ¼þºÍʵ¼ù»ùµØ½¨ÉèÏîÄ¿¡£¡£¡£¡£¡£¡£¡£
£¨2£© ÔÚÏîÄ¿¿ªÕ¹ÖÜÆÚÄÚÌṩ¼ÛÖµ10ÍòÔª/ÏîµÄÖÐÍûÏà¹ØÈí¼þ²úÆ·¹©½¨ÉèÍŽáʵÑéÊÒ¡¢Êµ¼ù»ùµØ£¬£¬£¬£¬£¬£¬ÒÔ¼°¿ª·¢ÓйØÊµÑé½Ìѧ×ÊԴʹÓᣡ£¡£¡£¡£¡£¡£
£¨3£© ÖÐÍûÈí¼þ½«ÎªÁ¢ÏîÏîÄ¿½¨ÉèרÃÅÏîÄ¿¶Ô½ÓÍŶӣ¬£¬£¬£¬£¬£¬ÏêϸÈÏÕæÏîÄ¿½¨ÉèÀú³ÌÖеÄʦ×ÊÅàѵ¡¢ÊÖÒÕÖ§³ÖµÈЧÀÍ¡£¡£¡£¡£¡£¡£¡£
£¨4£© ÖÐÍûÈí¼þ½«×ÔÖ÷×éÖ¯ÏîÄ¿ÏàÖúʱ´úµÄ½×¶ÎÐÔ¼ì²é£¬£¬£¬£¬£¬£¬¼°ÏîÄ¿ÏàÖú¿¢ÊºóµÄÑéÊÕÓë½»Á÷£¬£¬£¬£¬£¬£¬¶Ô½¨³ÉµÄʵÑé½Ìѧ×ÊÔ´¾ÙÐÐÍÆ¹ãÓ¦Óᣡ£¡£¡£¡£¡£¡£
Èý¡¢ ÉêÇë²½·¥
1. ÍýÏë¼ÓÈëÏîÄ¿É걨µÄ¸÷¸ßУ¡¢ÔºÏµ»òÇàÄêÎ÷ϯӦÔÚ²úѧÏàÖúÐͬÓýÈËÆ½Ì¨£¨http://cxhz.hep.com.cn£©×¢²áÎ÷ϯÓû§£¬£¬£¬£¬£¬£¬ÌîдÉ걨Ïà¹ØÐÅÏ¢£¬£¬£¬£¬£¬£¬²¢ÏÂÔØ¡¶2019Äê23411ÓÀÀû½ÌÓý²¿²úѧÏàÖúÐͬÓýÈËÏîÄ¿É걨Êé¡·¾ÙÐÐÌîд¡£¡£¡£¡£¡£¡£¡£
2. ÏîÄ¿É걨ÈËÐëÔÚÆ½Ì¨ÏîÄ¿É걨×èֹʱ¼äǰ½«¼Ó¸Ç¸ßУУ¼¶Ö÷¹Ü²¿·Ö¹«ÕµÄÉêÇëÊéÐγÉPDFÃûÌõç×ÓÎĵµ£¨ÎÞÐèÌṩֽÖÊÎĵµ£©£¬£¬£¬£¬£¬£¬ÓÚ2020Äê2ÔÂ10ÈÕǰÉÏ´«ÖÁƽ̨£¬£¬£¬£¬£¬£¬²¢·¢ËÍÖÁÖÐÍûÈí¼þÖ¸¶¨ÓÊÏ䣺cxhz@zwsoft.com ¡£¡£¡£¡£¡£¡£¡£
3. ÖÐÍûÈí¼þ½«ÓÚÏîÄ¿É걨¿¢Êºó×é֯ר¼Ò¾ÙÐÐÏîÄ¿ÆÀÉ󣬣¬£¬£¬£¬£¬²¢ÊµÊ±Ðû²¼ÈëÑ¡ÏîÄ¿Ãûµ¥¡£¡£¡£¡£¡£¡£¡£
4. ÖÐÍûÈí¼þ½«ÓëÏîÄ¿É걨ÈÏÕæÈËËùÔÚ¸ßУǩÊðÁ¢ÏîÏîÄ¿ÐÒéÊé¡£¡£¡£¡£¡£¡£¡£Á¢ÏîÏîÄ¿ÖÜÆÚΪ1Ä꣬£¬£¬£¬£¬£¬ËùÓÐÊÂÇéÓ¦ÔÚÁ¢ÏîÏîÄ¿ÐÒéÊéÔ¼¶¨µÄÏîÄ¿ÖÜÆÚÄÚÍê³É¡£¡£¡£¡£¡£¡£¡£ÏîÄ¿µ½ÆÚºó£¬£¬£¬£¬£¬£¬ÏîÄ¿ÈÏÕæÈËÌá½»½áÌⱨ¸æ¼°ÏîĿЧ¹û£¬£¬£¬£¬£¬£¬ÖÐÍûÈí¼þ½«¶ÔÏîÄ¿¾ÙÐÐÑéÊÕ¡£¡£¡£¡£¡£¡£¡£
ÈôÓÐÈκÎÒÉÎÊ£¬£¬£¬£¬£¬£¬ÇëÁªÏµÏîÄ¿ÈÏÕæÈË£ºÀîÎÀÎÀ£¬£¬£¬£¬£¬£¬µç»°£º010-88018244£¬£¬£¬£¬£¬£¬18610419979¡£¡£¡£¡£¡£¡£¡£
΢ÐÅ
×Éѯ
¿Í·þ
Top
ÖÐÍûÈí¼þÊÖÒÕ